Analiza ryzyka w zarządzaniu jakością produktów

Analiza ryzyka w zarządzaniu jakością produktów

Baza wiedzy

AUTOR: dr inż. Katarzyna Godlewska

Systemy jakości i bezpieczeństwa żywności zalecają w wielu przypadkach i wymaganiach przeprowadzanie oceny ryzyka po to by dostosować działania zakładu do wymagań , ale też do ryzyka dla konsumenta i klienta.

Analiza ryzyka

Analiza ryzyka to narzędzie pozwalające udowodnić brak konieczności stosowania takich samych rozwiązań systemowych np. w zakładzie pakującym brudne warzywa czy owoce jak w zakładzie produkującym dania gotowe.

Zgodnie z definicją zawartą w rozporządzeniu unijnym 178/02 z 29Rozporządzenie (WE) 178/2002 Parlamentu Europejskiego i Rady z dnia 22.02.2002r. ustanawiające ogólne zasady prawa żywnościowego, powołujące Europejski Urząd ds. bezpieczeństwa żywności oraz ustanawiające procedury w zakresie bezpieczeństwa żywności (Dz.U. L 31,1.2.2002,str.1) „analiza ryzyka” oznacza proces składający się z trzech powiązanych elementów: oceny ryzyka, zarządzania ryzykiem i informowania o ryzyku.

Analiza ryzyka jest procesem składającym się z: szacowania (oceny) ryzyka ( czyli naukowego oszacowania wiedzy i potencjalnych niepomyślnych efektów zdrowotnych); zarządzania ryzykiem (czyli określania realnego poziomu zagrożenia i wyznaczania postępowania i wprowadzania alternatyw reagowania) i komunikowania ryzyka (wymiany informacji pomiędzy wszystkimi zainteresowanymi stronami) (WHO/FAO 2000). Każda z tych trzech składowych może stanowić zamkniętą całość, jednak w celu poprawnego i sprawnego analizowania ryzyka dla konkretnego zagrożenia istotne są powiązania pomiędzy nimi. 

Zależności pomiędzy poszczególnymi składowych analizy ryzyka przedstawiono na rys. II.1.

Analiza ryzyka w zarządzaniu jakością produktów
Rys. 1. Składowe Analizy Ryzyka (źródło: WHO/FAO 2000)

Ocena ryzyka

Ocena ryzyka nazywana też szacowaniem ryzyka jest definiowana przez Komisję Kodeksu Żywnościowego w odniesieniu do zagrożeń w żywności jako podstawowy proces składający się z następujących kroków: identyfikacji zagrożeń, oceny narażenia, charakterystyki zagrożenia i charakterystyki ryzyka (Codex Alimentarius 1999). Celem oceny ryzyka jest przewidywanie stopnia narażenia na choroby odpatogenowe w badanej populacji by móc im zapobiegać. Składowe oceny ryzyka przedstawiono na rys.2.

Analiza ryzyka w zarządzaniu jakością produktów
Rys. 2. Składowe Oceny Ryzyka (źródło: Codex Alimentarius 1999)

Identyfikacja zagrożenia

Jest to proces nastawiony na identyfikację jakościową różnych czynników (w tym mikroorganizmów) zawartych w żywności i wodzie. Można ją przeprowadzać poprzez badanie czy analizowanie produktów i ich surowców oraz procesu produkcyjnego by zidentyfikować grupy zagrożeń w firmach spożywczych. Spośród wielu możliwych czynników należy określić i wyodrębnić te, które mogą być potencjalnymi zagrożeniami i dla tych ostatnich przeprowadza się kolejne etapy postępowania.

Ocena narażenia

Ocena narażenia powinna prowadzić do szacowania uwzględniającego prawdopodobieństwo wystąpienia danego zagrożenia w danej żywności i poziomem (ilością) tego zanieczyszczenia. Ocena narażenia uwzględnia niepewność przytrafienia się oraz poziomem patogenów w dziennym spożyciu żywności i wody. Celem przeprowadzenia oceny narażenia jest określenie jakie jest prawdopodobieństwo przytrafienia się danego, wytypowanego zagrożenia określonemu konsumentowi, a także jaka może być częstotliwość występowania danego zagrożenia w różnych grupach i rodzajach żywności.

Charakterystyka zagrożenia

Prowadzi do opisu niepomyślnych efektów, które mogą być rezultatem spożycia/przyjęcia czynnika zagrożenia (np. mikroorganizmów) w dawce wywołującej niekorzystne następstwa, jeżeli są spełnione warunki do wystąpienia zagrożenia. Innymi słowy to efekt dla zdrowia lub życia konsumenta po spożyciu żywności lub wody zawierającej dane zanieczyszczenie/zagrożenie.

Charakterystyka ryzyka

Jest integralnie związana z trzema poprzednimi krokami; jest to możliwość oceny wystąpienia ryzyka (np. prawdopodobieństwo wystąpienia i dotkliwość efektów, które mogą przytrafić się w populacji w związku z niepewnością). Jest to też ocena czy szacowanie prawdopodobieństwa, że zanieczyszczenie zmieni się w zagrożenie – w zależności od dawki zanieczyszczenia w żywności, wielkości spożytej porcji oraz wrażliwości konsumenta.

Narzędzia i metody oceny ryzyka w analizie bezpieczeństwa żywności

Do przeprowadzenia oceny ryzyka można wykorzystywać różne narzędzia. Szacowanie ryzyka zazwyczaj opiera się na wynikach badań epidemiologicznych, wynikach badań mikrobiologicznych (konsumentów i żywności), danych statystycznych dotyczących stanu zdrowia badanej populacji, wielkości spożycia oraz wyników badań kontrolnych żywności.

Metody szacowania ryzyka i zastosowanie drzewa decyzyjnego w analizie bezpieczeństwa żywności

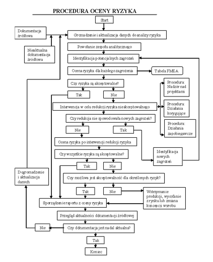
Procedurę przeprowadzania szacowania ryzyka przedstawić można jako drzewo decyzyjne czyli połączony ze sobą ciąg zdarzeń zależnych od wyniku uprzedniego postępowania – czyli odpowiedzi TAK lub NIE, które wyznaczają odpowiedź ostateczną. Przykładowe drzewo decyzyjne dla procedury oceny ryzyka pokazano na rys.3.
Nowoczesną metodą jest wykorzystanie narzędzi mikrobiologii prognostycznej, tj. matematycznych modeli symulujących w określonych (zadanych) warunkach wzrost drobnoustrojów lub ich inaktywację.

Analiza ryzyka w zarządzaniu jakością produktów
Rys.3. Przykładowa procedura oceny ryzyka (źródło: WHO/FAO 2000)

Zarządzanie ryzykiem

Zarządzanie ryzykiem to podjęcie działań, mających na celu ograniczenie i zminimalizowanie aż do wyeliminowania niepomyślnych skutków związanych z pojawieniem 

się zagrożenia. Działania takie podejmowane są przez instytucje UKŻ – jeśli problem dotyczy rynku, ale też mogą dotyczyć poszczególnych zakładów, czy ogniw łańcucha, gdy produkt nie opuścił jeszcze zakładu, czyli nie został wypuszczony na rynek. Na terenie zakładu decyzje podejmuje zazwyczaj zespół ds. zarządzania kryzysowego, co w zakładach przemysłu spożywczego często oznacza zespół ds. HACCP.

Komunikowanie ryzyka

Komunikowanie ryzyka to powiadamianie zainteresowanych stron o mogącym wystąpić zagrożeniu. Dotyczy to sposobów komunikowania, kanałów komunikacyjnych (środki masowego przekazu, faksy, maile, telefony), treści przekazu oraz odbiorców komunikatu (zamknięta lista odbiorców, odbiorcy nieznani – niemożliwi do zidentyfikowania, UKŻ).

W przypadku zamkniętej listy odbiorców wystarczy powiadomić tylko zainteresowanych. Taka forma zazwyczaj jest pożądana przez właścicieli zakładów, gdyż każde pojawienie się niepomyślnej informacji w środkach masowego przekazu może spowodować panikę konsumencką, a co za tym idzie obniżenie sprzedaży. W sprawnym docieraniu z informacją pomaga dobrze rejestrowany system identyfikowalności wewnętrznej i zewnętrznej ułatwiający, szczególnie w przypadkach trudnych, rozpoznanie wszystkich partii surowców i produktów odnośnie miejsca pochodzenia, wykorzystania i przeznaczenia.

Analiza ryzyka a systemy zapewnienia bezpieczeństwa żywności

Analiza ryzyka jest pojęciem znacznie szerszym niż systemy zapewnienia bezpieczeństwa żywności (SZBŻ) funkcjonujące w poszczególnych zakładach. Systemy te to GHP – czyli Dobra Praktyka Higieniczna, GMP – Dobra Praktyka Produkcyjna oraz bazujący na nich system HACCP. Systemy te dotyczą tylko jednego podmiotu gospodarczego. Jeżeli się dobrze opisane i ustanowione, obejmują powiązania z ogniwami łańcucha żywnościowego poprzednimi i następnymi – tzn. dostawcami i odbiorcami, np. poprzez system auditowania.

Poszczególni producenci, przetwórcy czy dystrybutorzy mogą wykorzystać pewne elementy analizy ryzyka w ustanowionych systemach w celu doskonalenia, lub szerszego spojrzenia na procesy i powiązania w zakładzie, a także w celu zidentyfikowania potencjalnych źródeł zagrożeń i źródeł problemów np. związanych z reklamacjami klientów.

Nakaz przeprowadzania analizy ryzyka niosą w sobie standardy związane z bezpieczeństwem żywności takie jak BRC czy IFS. W wielu wymaganiach normy (BRC, IFS – ok. 30) jest odniesienie się do ustalenia działań lub częstotliwości tych działań w oparciu o przeprowadzoną i udokumentowaną analizę ryzyka.

Tagi: kontrola jakościQMSISOHACCPqualityIFS

Mogą zainteresować Cię również

Praktyczne wykorzystanie icmInspector do nadzoru infrastruktury
Baza wiedzy

Praktyczne wykorzystanie icmInspector do nadzoru infrastruktury

W tym rozdziale opisano wymagania związane z nadzorem nad infrastrukturą. W niniejszym artykule od strony praktycznej zostanie pokazane w jaki sposób i do czego można wykorzystać aplikację ICM Inspektor.

NADZÓR NAD INFRASTRUKTURĄ w zapewnieniu jakości i bezpieczeństwa żywności
Baza wiedzy

NADZÓR NAD INFRASTRUKTURĄ w zapewnieniu jakości i bezpieczeństwa żywności

Maszyny i urządzenia powinny być umieszczone w taki sposób by odpady procesowe były uwalniane bezpośrednio do kanału odpływowego. Umiejscowienie i ustawienie, w  taki sposób by można było przeprowadzić skuteczne czyszczenie i konserwację. Wymogi konserwacji muszą być określone przy zamawianiu nowego wyposażenia.

NADZÓR NAD INFRASTRUKTURĄ w zapewnieniu jakości i bezpieczeństwa żywności
Baza wiedzy

NADZÓR NAD INFRASTRUKTURĄ w zapewnieniu jakości i bezpieczeństwa żywności

Wytwarzanie i stosowanie produktów spożywczych wiąże się z niewłaściwą jakością lub wprost – bezpieczeństwem, a przez to ryzykiem dla zdrowia publicznego. Identyfikacja tego ryzyka i odpowiednie nim zarządzenie jest obecnie podstawowym wymogiem stawianym wytwórcom żywności, stając się integralną częścią systemu jakości.

Praktyczna ocena ryzyka
Baza wiedzy

Praktyczna ocena ryzyka

Podstawowe rozporządzenia Wspólnoty Europejskiej dla higieny żywności takie jak: rozporządzenie 852/04 w sprawie higieny środków spożywczych oraz rozporządzenie 853/04 ustanawiające szczególne przepisy dotyczące higieny w odniesieniu do żywności pochodzenia zwierzęcego w wielu zapisach prawnych mówią, że wykorzystywane i zastosowane środki mają być „należyte, odpowiednie lub wystarczające”. Te trzy przymiotniki dobrze wpisują się w wykorzystanie oceny ryzyka jako narzędzia do udowodnienia prawidłowości zastosowanych rozwiązań w zakładzie przemysłu spożywczego.

Kontakt

Jesteśmy do Twojej dyspozycji

Napisz do nas

Wyślij

Producent

icMobile System sp. z o. o.
Al. J. Piłsudskiego 46
33-300 Nowy Sącz
+48 694 412 203
icmobile@icmobile.pl

Zostań naszym partnerem!

Jeżeli Twoja firma dostarcza rozwiązania dla podmiotów zajmujących się produkcją spożywczą lub przemysłową z przyjemnością nawiążemy współpracę partnerską! Więcej o modelu współpracy znajdziesz w sekcji Dla partnerów.

Napisz do nas: partners@icmobile.pl


Sprzedaż
Dołącz do społeczności
Analiza ryzyka w zarządzaniu jakością produktów
Analiza ryzyka w zarządzaniu jakością produktów
Analiza ryzyka w zarządzaniu jakością produktów
przeiń do góry

Przetestuj icmInspector QMS całkowicie bezpłatnie!

Wystarczy, że podasz swój adres email...